手機:13827297626
電話:13827297626
郵箱:435281082@qq.com
地址:廣東省東莞市樟木頭鎮圩鎮荔苑路7號星耀國際
發布時間:2021-02-27 點此:30685次

1.0 目的:
確定檢驗作業條件,確定抽樣水準,明確檢驗方法,建立判定標準,以確保產品品質。
2.0. 適用范圍:
本檢驗規范適用輕觸開關檢驗作業。
3.0 權責單位:
本檢驗規范由品質部制定, 管理者代表核準后發行 ; 所制定之規格, 如有修改時,須經原制定單位同意后修改之
4.0 應用文件:
國家標準 GB/T2828.1-2003 一般檢查水平 II )、工程圖紙、工程樣板。
5.0 檢驗標準 :
5.1.1 國家標準 GB/T2828.1-2003 一般檢查水平 II ,正常檢驗、單次抽樣計劃,AQL訂定為 CRI=0 、MAJ=0.65 、MIN=1.5
5.1.2 相關抽樣標準或判定標準,可視品質狀況或客戶要求等做修正 。
6.0 定義
6.1 缺點分類:
6.1.1. 嚴重缺陷( CRI):可能對機器或裝備的操作者造成傷害;潛在危險性的效應,會導致與安全有關的失效;影響機械或電氣性能,產品在組裝后或在客戶使用時會發生重大品質事件的。
6.1.2 主要缺陷( MAJ):性能不能達到預期的目標,但不至于引起危險或不安全現象;導致最終影響產品使用性能和裝配;客戶很難接受或存在客戶抱怨風險的產品
6.1.3 . 次要缺陷( MIN):不滿足規定的要求但不會影響產品使用功能的;客戶不易發現,發現后通過溝通能使客戶接受的。
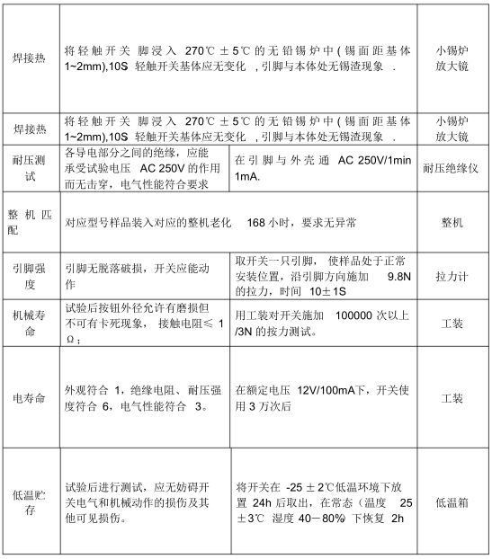
7.0輕觸開關檢測項目與測試



7.1、此檢驗與測試項目引用“《電子元器件檢驗規范》”
7.2 所有項目按《抽樣標準》執行。
8.0 輕觸開關包裝及其他要求
8.1 外形結構緊湊,無配合不良,表面無銹蝕、油污及其他可見損傷
8.2 引腳電鍍良好、無銹跡、無折斷、無彎曲
8.3 塑膠部件無縮水、披鋒、欠注、斑點、破損可變形現象
8.4 輕觸開關引腳和外殼無氧化、臟污、變形、毛刺或電鍍不良
8.5 開關操作順暢,節奏感強,無明顯阻礙
8.6 按鍵部分應光滑、無毛刺、無突起,與本體結合牢固無松動。
8.7 內外包裝標示明確(包括供應商名稱、產品名稱、規格型號、數量、生產日期),且生產周期一致;
8.8 外包裝及最小包裝要求貼有 RoHS標記,并提供合格 RoHS報告。
8.9 附有供應商的出廠檢驗報告,報告內容必須與實物一致。
上一篇:針座連接器的型號和尺寸有哪幾種?
下一篇:3*6*3.85帶支架輕觸開關