手機:13827297626
電話:13827297626
郵箱:435281082@qq.com
地址:廣東省東莞市樟木頭鎮圩鎮荔苑路7號星耀國際
發布時間:2020-06-10 點此:2559次
LDO在開關電源中的作用
1.簡化開關電源設計
開關電源的多路輸出通常通過增加高頻變壓器的反饋端來實現,這增加了設計人員在開關電源設計過程中的工作量。使用LDO作為開關電源的輸出端,可以大大簡化開關電源的設計,縮短開發周期。
2.提高開關電源的負載調整率
LDO是一個穩定電源電壓的特殊芯片。目前,許多公司已經設計了負載調整率非常小的LDo。LDO的應用可以大大降低開關電源的負載調整率。
3.有效過濾開關電源的電磁干擾,降低紋波輸出
開關電源的突出缺點是會產生很強的電磁干擾。電磁干擾信號具有較寬的頻率范圍和一定的幅度,會通過傳導和輻射污染電磁環境,對通信設備和電子產品造成干擾。如果處理不當,開關電源本身將成為干擾源。LDO的電源抑制比很高,而LDO是一個低噪聲器件,因此LDO的應用可以有效濾除開關電源的電磁干擾,降低紋波輸出。
4.為開關電源提供過流保護
雖然很多脈寬調制控制芯片都有過流保護功能,但LDO的過流保護功能可以提高開關電源的安全系數。
測試分析
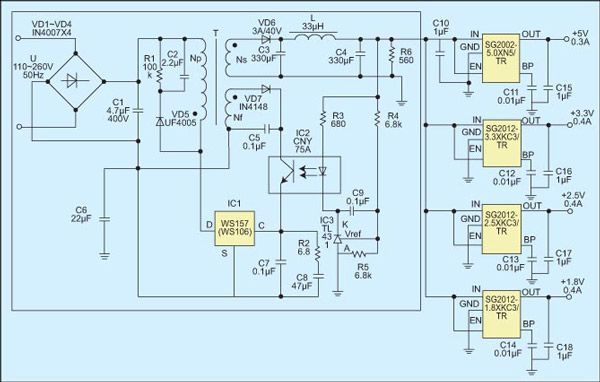
圖3:開關電源負載調整率測試電路

以下兩個實驗驗證了該方案的可行性:
1.測量負載調整率
實驗電路如圖3所示。電子負載依次拉出0mA至400mA的電流,并在每個負載點記錄開關電源的輸出電壓。在處理測試數據之后,可以獲得圖4所示的圖表。該圖充分說明了LDO優良的負載調節率已經完全移植到開關電源中。換句話說,LDO大大提高了開關電源的負載調節率。
2.輸出紋波的測量
通過將示波器分別連接到開關電源的LDO輸入端和輸出端,可以獲得圖5所示的波形。其中Ch1是LDO入口的輸出波形,Ch2是LDO出口的輸出波形,即開關電源的最終輸出波形。
從上圖可以看出,LDO有效地濾除了開關電源的電磁干擾信號。與構建傳統的電磁干擾濾波器相比,LDO應用更簡單、更可靠。
上一篇:自動空氣體開關符號
下一篇:漏電保護器的分類和特點